Filosofia é o estudo das questões fundamentais. Em uma frase curta, essa é a melhor definição que consegui formular, aquela que considero a mais explicativa empregando a menor quantidade possível de palavras. Estendendo-nos um pouco mais, podemos dizer que filosofia é a dedicação intelectual aos problemas mais conceituais, às perguntas mais profundas, às dúvidas mais inquietantes que afetam nosso pensamento. Essa definição é objetiva porque diz qual é o objeto de estudo da filosofia, a saber, as questões fundamentais.
Tradicionalmente, consideramos questões fundamentais aquelas relacionadas à existência, ao conhecimento, ao pensamento e aos valores. A partir disso, desenvolveram-se as disciplinas principais da filosofia: ontologia (filosofar sobre a existência); epistemologia (filosofar sobre o conhecimento); lógica (filosofar sobre o pensamento); e a chamada filosofia prática (filosofar sobre os valores, sejam eles éticos, estéticos, políticos, etc.). Ontologia (comumente chamada também de metafísica), epistemologia (também chamada de teoria do conhecimento) e lógica constituem a parte teórica da filosofia; enquanto que ética, estética e filosofia política constituem a parte prática. É claro que, além desse tronco principal, a filosofia possui ainda outras disciplinas, como por exemplo a filosofia da mente, da linguagem, da natureza, da ciência, da religião, entre outras tantas “filosofias”.
Se um problema puder ser resolvido através do método científico, por mais profundo e fundamental que ele seja, ele não é um problema filosófico. Um problema filosófico é um problema que está para além dos limites do método científico e, portanto, não pode ser resolvido por meio de experimentos, mas apenas por especulação filosófica – ou religiosa, ou mitológica etc. Conforme a tecnologia humana avança, cada vez mais é possível resolver problemas por meio de experimentos e, por conseguinte, mais problemas que outrora foram considerados filosóficos deixam de sê-lo para se tornar problemas científicos. Há, porém, certos problemas que jamais poderão ser resolvidos pelo método científico. Estes problemas são essencialmente filosóficos, ou filosóficos por definição.
Por que existe algo ao invés do nada? Deus existe? O universo teve um começo ou é eterno? O que havia antes do Big Bang? Por que razão estamos aqui? Nossas vidas têm algum propósito? Nossa mente é de uma natureza diferente do nosso corpo? Existe livre-arbítrio? Como o conhecimento é possível? O que podemos conhecer? Quais são os limites da ciência? Quais os critérios da verdade? Como a linguagem se relaciona com a realidade? O que faz com que algumas ações sejam moralmente boas e outras más? Você provavelmente já se fez algumas dessas perguntas em algum momento da sua vida. Estas são as últimas perguntas com as quais finalmente nos deparamos se continuarmos, tal como comumente fazem as crianças, perguntando indefinidamente pelo porquê das coisas.
Essas perguntas não pertencem a uma ciência em particular, ao domínio exclusivo de alguma área especializada do saber, mas afligem todos aqueles que em algum momento deixaram de se contentar com a banalidade do cotidiano, do senso comum, das respostas prontas. Há mais de dois milênios surgiu na Grécia uma tradição de pensamento que desde então se dedica a essas questões. Filósofos desenvolvem-nas de uma maneira disciplinada, rigorosa e sistemática, com o objetivo não apenas de respondê-las, mas também, acima de tudo, de entender exatamente o que está sendo perguntado. Eles descobrem pressupostos ocultos e refletem criticamente sobre as razões de nossas crenças e ações. A esta intensa atividade intelectual é que chamamos “filosofia”.
Comparando com outros saberes, a filosofia não parece ser das coisas mais úteis. Mas se pensarmos no benefício pessoal, no prazer que proporciona, aí a história é bem outra. O alargamento do nosso pensamento, o alcance da nossa compreensão, a disciplina no raciocínio e o mero contato com o pensamento brilhante, legado desses grandes seres humanos, proporciona um engrandecimento de nosso espírito e um novo olhar sobre a nossa existência. São prazeres indescritíveis e indispensáveis depois de experimentados.
“Se os homens filosofaram para libertar-se da ignorância, é evidente que buscavam o saber unicamente em vista do próprio saber e não por alguma utilidade. Assim testemunham os próprios acontecimentos: quando já se possuía praticamente tudo de que se necessitava para a vida e também para o conforto e para o bem estar, então se começou a buscar essa forma de saber. É evidente, portanto, que não a buscamos por nenhuma vantagem que lhe seja externa; e, mais ainda, é evidente que, como chamamos livre o homem que é fim para si mesmo e não está submetido aos outros, assim só esta ciência, dentre todas as outras, é chamada livre, pois só ela é fim para si mesma.” (Aristóteles, Metafísica I, 2, 982b 19-28)
Escrevi esse texto assim, claro, direto e sucinto, porque textos como esse, especialmente quando o que se promete é uma definição de filosofia, são muito raros. A grande maioria dos textos introdutórios que se propõem esclarecer ao leitor leigo o que é a filosofia ou não suprem a expectativa, deixando o leitor frustrado, sem uma resposta, ou oferecem uma definição ampla demais, vaga demais, vazia de significado demais. Isso é parcialmente compreensível pela própria natureza da filosofia, de fazer pensar em vez de fornecer respostas prontas; e principalmente por causa do medo que os autores têm de serem taxados de dogmáticos. Eu não temo tal acusação. Considero uma grande virtude o poder de síntese, a habilidade de concisão, o saber indicar de modo sucinto e em poucas palavras a ideia principal, o ir direto ao ponto, sem enrolação, o não tomar desnecessariamente o tempo e a paciência do leitor ou ouvinte. Acredito que só entendeu verdadeiramente uma ideia quem é capaz de explicá-la em poucas palavras; e só compreendeu de fato um texto quem pode resumir a ideia principal em uma frase. Penso que essa irritante prolixidade acontece mais aqui no Brasil porque somos muito influenciados pela tradição continental de filosofia contemporânea. Nos Estados Unidos, por exemplo, onde a tradição analítica é mais forte e presente, o paradigma é outro. Na página inicial do Departamento de Filosofia de Harvard, considerado um dos melhores do mundo, dois grandes botões direcionam os visitantes a textos muito curtos: What is Philosophy? (O que é filosofia?) e Why study Philosophy? (Por que estudar filosofia?). Como no texto acima, explica-se a definição de filosofia de forma clara, direta e sucinta, de modo que qualquer leigo possa compreender muito rapidamente o que se faz ali naquele departamento.
Se você tem alguma noção de filosofia e consegue ler razoavelmente em inglês, vai se divertir respondendo este pequeno teste. São 12 questões simples de múltipla escolha sobre variados temas e problemas filosóficos. Não há respostas certas ou erradas: o que se espera é a sua opinião honesta sobre cada tema. A partir de suas respostas, um algoritmo irá dizer com qual filósofo (ou escola filosófica) suas ideias mais se assemelham. Sem nenhuma surpresa, meu resultado deu majoritariamente Aristóteles (83%).
CLIQUE AQUI PARA FAZER O TESTE

Filósofos mais citados nos verbetes “filosofia” e “philosophy” na Wikipedia:

O que é filosofia?
Trecho de um ensaio de Adonai Sant’Anna, doutor em filosofia pela USP.
Em um primeiro momento pode-se afirmar que filosofia é a atividade intelectual caracterizada pela busca sistemática e crítica da verdade. O problema desta definição reside principalmente na qualificação sobre o que, afinal, é verdade; sendo que o próprio conceito de verdade é tema de debate interminável entre filósofos há milênios. Ou seja, se aceitarmos esta primeira definição de filosofia, é seguro dizer que nem mesmo filósofos conseguem qualificar o que é filosofia, de maneira a estabelecer um consenso entre eles.
Do ponto de vista histórico, filosofia pode ser percebida como a origem dos estudos sistemáticos que visam responder a questões fundamentais levantadas por seres humanos a respeito do mundo físico, da metafísica, da vida, da moral, das artes e da própria natureza humana. Neste sentido, com o passar do tempo a filosofia foi diluída em múltiplas disciplinas, como física, matemática, biologia, química, economia, sociologia, psicologia, linguística, ciência política, entre outras. Consequentemente, existe uma tendência natural entre pessoas de julgar que filosofia é um ramo do conhecimento distinto de outros, como as ciências exatas e as ciências biológicas.
Já do ponto de vista social, este modo de percepção fica mais acentuado diante da realidade do mercado de trabalho, no qual muitos filósofos trabalham simplesmente como professores, pesquisadores ou escritores. Mesmo que um filósofo trabalhe como um consultor jurídico, um conselheiro político, um diretor de relações públicas, um publicitário, um jornalista ou um administrador de empresas, pessoas em geral tendem a percebê-lo como um consultor jurídico, um conselheiro, um diretor, um publicitário, um jornalista ou um administrador, mas não como um filósofo. Menos ainda como um profissional da filosofia aplicada. Esta percepção reside principalmente no fato de que discussões claramente identificadas como filosóficas, nos dias de hoje, têm um caráter altamente especulativo ou, pelo menos, sem consenso algum. Com efeito, até hoje os filósofos não chegaram a um acordo sobre o que é, afinal, a verdade.
Logo, a ironia da filosofia é que ela foi o ponto de partida para estudos metodológicos sobre o mundo e o ser humano, sendo que esses mesmos estudos promoveram um distanciamento da própria filosofia, no atual sentido acadêmico do termo. Quando um físico teoriza sobre a origem do universo, ou um biólogo teoriza sobre a origem da vida, essas ideias são essencialmente filosóficas, mesmo que os próprios pesquisadores não percebam desta forma. A separação entre filosofia e ciência, apesar de suas origens históricas, sociais, institucionais e pragmáticas, não é algo trivialmente perceptível no que diz respeito às finalidades últimas tanto da filosofia quanto da ciência.
A obra mais conhecida de Isaac Newton, por exemplo, é o livro Princípios Matemáticos de Filosofia Natural. A ideia de estabelecer princípios matemáticos fundamentais que regem dinâmicas de objetos materiais sob a ação de forças é algo de caráter essencialmente filosófico. O problema de entender a dinâmica de corpos físicos foi qualificado e respondido por Isaac Newton. Hoje esta obra é percebida como uma das grandes conquistas da física, sendo que na época foi compreendida como um inspirador passo dado pela filosofia natural. Tanto é verdade que o próprio conceito de força, na mecânica de Newton, chegou a ser percebido como um conceito metafísico por pensadores importantes, como Heinrich Hertz e Hermann von Helmholtz.
Em um encontro da British Association for the Advancement of Science, realizado em junho de 1833, o filósofo William Whewell argumentou o seguinte: “Assim como os praticantes de artes são chamados de artistas, os praticantes de ciências deveriam ser chamados de cientistas”. Foi então que nasceu o termo “cientista”. E rapidamente Isaac Newton passou a ser menos conhecido como simplesmente um filósofo, para então ser reconhecido como um dos mais importantes cientistas de todos os tempos.
O distanciamento entre ciência e filosofia deu um importante passo, neste momento, graças a um filósofo. Mas que ninguém jogue a culpa sobre Whewell! Isso porque um filósofo jamais deve deixar de expressar o que pensa, mesmo que seu pensamento seja de alguma forma prejudicial à própria filosofia, enquanto prática cultural. Este é tão somente um exemplo irônico de como o pensamento pode minar o próprio pensamento. Apesar do inegável impacto filosófico da obra de Newton, não é usual entre estudantes de filosofia de hoje o estudo de cálculo diferencial e integral. Cientistas são aqueles que resolvem problemas importantes, enquanto filósofos são aqueles que discutem sobre especulações que estão fora do alcance das ciências, como o sentido da vida, a utopia política, o conceito de belo, o livre arbítrio, a existência de Deus, a imortalidade da alma, a vida após a morte, a natureza metafísica do universo, etc.
Enquanto um cientista é aquele que sabe (ou pelo menos julga que sabe), um filósofo é aquele que incessantemente busca saber. A própria origem etimológica das palavras sustenta pelo menos parcialmente esta visão. “Filosofia” deriva do grego φιλοσοφία, ou seja, “amor à sabedoria”, enquanto “ciência” deriva do latim scire, que se traduz simplesmente como “saber”. O amor à sabedoria é uma postura de questionamento crítico, enquanto o saber é algo que permite efetivamente resolver problemas.
O sucesso da obra de Newton para derivar matematicamente as leis de Kepler passou a ser percebido por muitos como um saber, um conhecimento, uma crença verdadeira: as órbitas planetárias seguem as leis de Kepler por consequência das leis físicas enunciadas por Newton. O filósofo, por sua vez, é aquele que reconhece que existem outras possíveis formulações matemáticas que igualmente permitem descrever as órbitas planetárias, em acordo com os princípios percebidos por Kepler. A teoria da relatividade geral de Einstein é um exemplo bem conhecido de teoria que permite descrever órbitas planetárias semelhantes, sem apelar de forma alguma a qualquer conceito de força. Portanto, forças existem no mundo real ou não? Onde está a verdade no conceito de força?
Os estudos alquímicos de Newton costumam ser ignorados por cientistas em geral, como uma espécie de embaraçoso erro intelectual daquele que deu início à ciência moderna. Quase setenta anos após a morte de Newton, em 1796, o historiador James Pettit Andrew se referiu à alquimia como uma “fantástica pseudociência”. E foi assim que nasceu a necessidade de se promover uma distinção entre ciência e pseudociência. Mas filósofos também não conseguem entrar em um acordo sobre qual seria exatamente a diferença entre ciência e pseudociência. Por enquanto não quero estender esta discussão sobre o papel da filosofia ao longo da história, uma vez que este ramo do conhecimento atinge não apenas a física, mas também as artes, a política, a psicologia, entre outras áreas.
Por que afirmei no início deste texto que “filosofia é a atividade intelectual caracterizada pela busca sistemática e crítica da verdade”? A resposta é simples. O ponto de partida de qualquer investigação filosófica é invariavelmente uma pergunta. E perguntas são comumente formuladas na esperança de se obter respostas. Essas respostas surgem à medida que investigações são feitas, de maneira sistemática e crítica.
A filosofia é superior?
Artigo de Luiz Helvécio Marques Segundo, professor de filosofia da Universidade Federal de Ouro Preto (UFOP), em Minas Gerais, publicado no portal Crítica.
É prática comum entre nós apresentar a filosofia ao grande público ou aos alunos que têm seu primeiro contato com a disciplina louvando-a como um presente dos deuses aos meros mortais. Dizem que nada lhe pode ser superior e que qualquer área de investigação lhe é subserviente. É como se o filósofo tivesse um acesso privilegiado à verdade. Dizem também que nada pode ser mais prático, pois a filosofia liberta o ser humano dos grilhões da ignorância. Salvo um pequeno fundo de verdade dessa última afirmação, o resto é enganador. A filosofia não é mais importante que a física, ou a matemática, ou a história; tem exatamente o mesmo valor que qualquer outra atividade cognitiva. E como essas disciplinas, tem também aplicações práticas.
O estudo da filosofia abarca apenas uma parte da realidade, a parte que diz respeito àquelas questões que só podem ser tratadas através da argumentação e do raciocínio intenso. O filósofo não se preocupa em responder questões do tipo “Qual é a constituição do átomo?” ou “É o teorema de Fermat verdadeiro?” ou ainda “Quais foram as causas da segunda grande guerra?”. Ao invés, tenta responder questões do tipo “Será toda a realidade formada apenas de partículas elementares, ou será que há coisas como pensamentos, números ou deuses?”, “Há limites para o conhecimento humano?” ou ainda “Há ações certas e ações erradas?”. Isso não significa que o filósofo despreze a ciência, significa apenas que o campo de investigação da filosofia é diferente do das ciências como a matemática, física ou história. A filosofia muitas vezes precisa da ciência, assim como a ciência da filosofia.
Assim como a filosofia tem seus limites de investigação de certo modo determinados, o mesmo acontece com a física ou a história. O físico tratará da parte da realidade onde há campos, átomos, energia, etc. O historiador tratará da parte da realidade onde estão envolvidos fatos importantes para o mundo e que precisam de ser interpretados, reconstituídos e documentados. Tentará mostrar, por exemplo, como se encadeiam os motivos que levaram as sociedades feudais européias a dar início às cruzadas. Bom seria se pudéssemos tratar disso tudo de uma só vez, mas infelizmente não é esse o caso. Somos limitados cognitivamente e essa limitação só nos permite investigar uma coisa de cada vez. Já se vê por que razão a filosofia não é mais importante que as outras áreas de investigação. Para oferecer uma explicação razoável da realidade precisamos dos melhores resultados de cada área de investigação. É como se estivéssemos a montar um quebra-cabeças: cada peça é igualmente importante para o resultado final — se faltar uma peça, ficamos sem conhecer pelo menos aquilo que estava naquela peça e o que ela representava no resultado final. O mesmo acontece no quebra-cabeças da realidade: se uma das áreas de investigação não fornece as peças que lhe cabem, a nossa imagem da realidade será pior do que se as tivéssemos.
A situação poderia ser revertida: há peças dispensáveis no quebra-cabeças da realidade, e tais peças são justamente as fornecidas pela filosofia. Geralmente, ouvimos essa reação com a famosa e irritante “A filosofia não serve para nada!”. Talvez alguns também protestassem que a filosofia só fornece pseudo-peças, pois só as ciências são capazes de fornecer as peças originais. Mas a resposta a isto é fácil; basta olhar para o quebra-cabeças: muitas pessoas acreditam em Deus, acreditam que o aborto ou a eutanásia são errados, e há também aqueles que acreditam que só as ciências empíricas (física, biologia, química, etc.) é que podem oferecer conhecimento genuíno sobre a realidade. É inegável que essas crenças são importantes para a maioria de nós; e defendê-las não deixa de ser menos importante. Ora, ninguém vai ao laboratório para tentar provar sua verdade; ao invés, usa o raciocínio puro para tentar mostrar a verdade dessas crenças. Portanto, as peças que a filosofia fornece ao nosso quebra-cabeças não são menos importantes do que as peças que a física, a biologia ou a história fornecem. E na aplicação, qual é a mais importante? A física oferece conhecimento suficiente para a construção de aviões, transferência de dados via internet, operações de correção da visão, etc. O avanço na biologia possibilitou a cura da pneumonia; e o estudo da história nos ajuda a evitar os erros que humanidade cometeu no passado.
E a filosofia? Bem, a filosofia… pode nos libertar dos grilhões da ignorância. A expressão “libertar dos grilhões da ignorância” é um tanto pomposa; melhor substitui-la por “a filosofia aguça nosso olhar crítico sobre a realidade”. Neste sentido, a aplicação prática da filosofia nada deve à das ciências. Mas a contribuição mais importante da filosofia para nossas vidas comuns é mesmo a avaliação de argumentos. Avaliar argumentos não é uma atividade exclusiva da filosofia, fazemos isso também em outras áreas. No entanto, pelo fato de a filosofia ser uma disciplina de natureza a priori, isto é, feita pelo raciocínio apenas, a avaliação de argumentos é uma de suas tarefas principais; e sendo esta uma tarefa principal, é de se esperar um grande avanço nas técnicas de avaliação de argumentos. Qualquer bom manual de lógica fornecerá uma quantidade razoável dessas técnicas. Ao avaliar argumentos filosóficos, os filósofos dão atenção às ambiguidades da linguagem natural, procuram imprecisões e ideias escondidas, e tentam tornar algumas ideias mais plausíveis, entre outras atividades.
Em suma, a filosofia torna nossa capacidade de pensamento muito mais precisa e eficaz. É de se esperar, portanto, que em situações corriqueiras onde estejam envolvidos argumentos, alguém que pense como um filósofo tenha mais probabilidades de avaliar corretamente tais argumentos e dizer se são bons ou não. O estudo da filosofia, portanto, fornece algo precioso ao ser humano: a capacidade para avaliar cuidadosamente as justificações que alguém tem para determinadas ações ou crenças. Mesmo não sendo a atividade intelectual mais importante — não há a mais importante! — a filosofia compõe, com certeza, uma parte interessante da investigação do quebra-cabeças da realidade. E ao montar essa parte do quebra-cabeças adquirimos certas capacidades extraordinárias para avaliar e oferecer razões a favor ou contra muitos dos nossos pontos de vistas mais comuns. Eis a modesta contribuição da filosofia para o ser humano comum.
A inevitabilidade da filosofia
Crônica de Desidério Murcho, professor de filosofia da Universidade Federal de Ouro Preto (UFOP), publicado no jornal Público do dia 26 de fevereiro de 2008.
À parte alguns estudiosos, poucas pessoas sabem que Aristóteles (384-322 a.C.) escreveu uma humilde introdução à filosofia, hoje conhecida pelo seu título grego: Protréptico. O livro foi muitíssimo influente durante cerca de mil anos. Quando Boécio (480-524 d.C.) escreveu a sua famosa Consolação da Filosofia, tinha em mente a obra de Aristóteles, cujas ideias lhe chegaram através do Hortênsio, de Cícero (106-43 a.C.) — que, por sua vez, era uma espécie de versão romana do original de Aristóteles.
Por mais que muitas gerações de leitores se sentissem gratos a Aristóteles por ter escrito uma lúcida e iluminante introdução à filosofia, este não é o tipo de obra que os acadêmicos e os intelectuais — do passado e do presente — tenham tendência para estimar. Acarinharam, releram e mantiveram em boas condições as obras mais sofisticadas de Aristóteles, mas não a sua modesta introdução. E foi assim que este livrinho de Aristóteles ficou perdido e praticamente esquecido, até Ingram Bywater redescobrir alguns fragmentos, já no século 19.
Uma das ideias expostas por Aristóteles nesse livrinho exibe com mestria a natureza da filosofia. Não temos uma citação direta da passagem em causa, mas temos várias menções indiretas, e todas concordam que Aristóteles usou algo como o seguinte argumento a favor da filosofia: “Se temos de filosofar, temos de filosofar. Se não temos de filosofar, temos de filosofar. Logo, em qualquer caso, temos de filosofar”.
Isto parece um daqueles trocadilhos que dão mau nome à filosofia, mas há sabedoria nestas palavras. Trata-se de um pequeno argumento dedutivo, válido, com duas premissas apenas. A primeira é uma trivialidade, claro. A subtileza está na segunda. O que Aristóteles tinha em mente é que para argumentar que não temos de filosofar, temos de usar um argumento qualquer. Mas que tipo de argumento será? Quando pensamos nisso, vemos que não há argumentos biológicos, físicos, matemáticos ou históricos contra a filosofia. Qualquer argumento contra a filosofia teria de ser filosófico. Portanto, para rejeitar a filosofia temos de filosofar. O que demonstra que a filosofia é inevitável. Argumentar contra a filosofia é como gritar “Não estou gritando!”.
Não há maneiras não contraditórias de argumentar contra a filosofia porque a filosofia é o estudo cuidadoso das nossas ideias mais básicas. Mesmo quem pensa que a filosofia é uma besteira tem ideias filosóficas sobre a natureza do conhecimento (epistemologia) ou da realidade (metafísica). Filosofar é avaliar cuidadosamente essas ideias, em vez de as aceitarmos como se fossem as únicas alternativas viáveis. Assim, a opção não é entre ter ou não ter ideias filosóficas. É tão impossível viver sem ter ideias filosóficas como é impossível viver sem ter ideias físicas sobre o mundo à nossa volta. A opção é entre tê-las, estudando-as cuidadosamente, ou ter a ilusão de que não as temos, só porque não nos damos ao incômodo de as estudar.
O que é metafísica?
Artigo de Timothy Williamson, professor de filosofia da Universidade de Oxford, publicado originalmente em The British Academy. Traduzido por Charles Andrade.
Metafísica soa como se devesse ser algo como a física, só que “meta”. Na verdade, “meta” em grego antigo significa “depois”. A palavra “metafísica” foi cunhada por um antigo editor das obras de Aristóteles, que a empregou simplesmente para nomear os livros listados após os de física. Os livros de física discutiam coisas que mudam; os livros de metafísica discutiam coisas que não mudam. Hoje, a palavra “metafísica” é usada de forma mais ampla, para designar o ramo da filosofia que estuda, de uma forma muito geral, o que existe e como existe. Assim, a ideia de que tudo muda conta como uma ideia metafísica, embora exclua o assunto da Metafísica de Aristóteles.
Além da origem das palavras, há um problema mais profundo sobre como a metafísica se relaciona com a física e com as demais ciências naturais. Ora, as ciências naturais não descobrem o que existe no mundo e como ele está estruturado? Em caso afirmativo, que espaço sobra para a metafísica? Os cientistas naturais e os metafísicos parecem estar fazendo as mesmas perguntas. A diferença é que os cientistas naturais baseiam suas respostas na observação, experimentação, medição e cálculo, enquanto os metafísicos baseiam suas respostas em reflexão de poltrona. Isso quer dizer que a metafísica é apenas uma espécie de física preguiçosa, cuja data de validade expirou?
Os metafísicos podem alegar que as ciências naturais investigam o mundo da experiência, enquanto as questões metafísicas dizem respeito a aspectos da realidade que transcendem a experiência. O perigo disso é que qualquer tentativa de ir além de nossa experiência acaba em teorizações sem sentido, uma vez que não podemos entendê-las. Essas suspeitas em relação à metafísica existem desde David Hume e Immanuel Kant no século 18. Mas esses autores não são decisivos.
Podemos definir “naturalismo” como a opinião de que tudo o que existe é natural, o tipo de coisa estudada pelas ciências naturais, como elétrons e genes. O naturalismo é em si uma teoria metafísica significativa. Mas não é o tipo de teoria que os métodos usuais das ciências naturais são capazes de avaliar. Por exemplo, os números são naturais? A ciência natural usa matemática o tempo todo, mas não estuda os números em si – ela apenas os considera como garantidos e os aplica para medir as quantidades físicas. Então, os números são contraexemplos ao naturalismo? Outro ponto de vista é o de que realmente não existem coisas como números; eles são apenas ficções úteis. Mas explicar como uma mera ficção pode ser tão útil quanto os números para as ciências naturais provou ser uma tarefa terrivelmente difícil. Sem compreender a metafísica dos números, não podemos compreender adequadamente o papel da matemática na ciência.
A metafísica se esconde em lugares inesperados. Quando Margaret Thatcher era primeira-ministra do Reino Unido, ela fez uma declaração metafísica notória: “Não existe sociedade” (em uma entrevista para a revista Women’s Own, em 1987). Para ela, existem apenas os cidadãos individuais, que se relacionam entre si, mas não constituem com isso outra entidade, a qual chamaríamos de sociedade. Claro, o oposto também é uma afirmação metafísica: que existe uma coisa chamada sociedade. Ambas as afirmações dizem respeito aos tipos de coisas que existem. É uma disputa metafísica típica, entre visões reducionistas e antirreducionistas. Qual lado está certo? Pode parecer que isso não faz nenhuma diferença prática, exceto que um lado foi usado para justificar políticas sociais controversas. Um reducionista mais linha-dura do que a Sra. Thatcher diria: “Não existe tal coisa como o indivíduo”. Desse ponto de vista, existem apenas os átomos particulares, que estão relacionados uns com os outros, mas eles não constituem outra entidade, uma pessoa – por exemplo, você. Você já se perguntou que tipo de coisa você é: um animal humano, uma alma imortal, um fluxo de consciência, nada? Ao fazer essas perguntas, você já está fazendo metafísica.
O filósofo e o futuro
Quando pensamos no futuro, geralmente tentamos imaginar o que será diferente, o que vai mudar. Daí surgem as mais variadas especulações futurísticas sobre ciência, tecnologia e inovação. O papel do filósofo, ao contrário, é perguntar o que vai permanecer, o que vai continuar valendo, o que não vai mudar. Porque, afinal, é isso o que mais importa. Desisti de estudar jornalismo no primeiro ano do curso por um motivo muito simples: os textos jornalísticos não resistem ao tempo. Uma notícia, matéria, artigo de opinião ou reportagem incrivelmente bem escrita hoje, na qual o jornalista investiu tanto tempo, esforço e talento, estará velha amanhã ou semana que vem. Os textos jornalísticos relatam fatos do dia-a-dia, e estes estão sempre presos ao tempo em que aconteceram. Passam-se os dias e aquela reportagem magnífica já ficou ultrapassada por novos fatos, novas notícias, novos tempos. Em vez de jornalismo, resolvi estudar filosofia. E o motivo não foi outro: os bons textos filosóficos, ao contrário dos jornalísticos, pretendem-se atemporais, almejam a imortalidade, resistem aos séculos. Em suma, me interessam temas atemporais e universais. Me interessam os clássicos. Platão e Aristóteles, 25 séculos depois, continuam atuais; ao passo que ninguém mais lembra o que William Bonner disse semana passada no Jornal Nacional.
O Mundo de Sofia – Jostein Gaarder
Vamos resumir: um coelho branco é tirado de dentro de uma cartola. E porque se trata de um coelho muito grande, este truque leva bilhões de anos para acontecer. Todas as crianças nascem bem na ponta dos finos pêlos do coelho. Por isso elas conseguem se encantar com a impossibilidade do número de mágica a que assistem. Mas conforme vão envelhecendo, elas vão se arrastando cada vez mais para o interior da pelagem do coelho. E ficam por lá. Lá embaixo é tão confortável que elas não ousam mais subir até a ponta dos finos pelos, lá em cima. Só os filósofos têm ousadia para se lançar nesta jornada rumo aos limites da linguagem e da existência. Alguns deles não chegam a concluí-la, mas outros se agarram com força aos pelos do coelho e berram para as pessoas que estão lá embaixo, no conforto da pelagem, enchendo a barriga de comida e bebida: — Senhoras e senhores — gritam eles —, estamos flutuando no espaço! Mas nenhuma das pessoas lá de baixo se interessa pela gritaria dos filósofos: — Deus do céu! Que caras mais barulhentos! — elas dizem. E continuam a conversar: será que você poderia me passar a manteiga? Qual a cotação das ações hoje? Qual o preço do tomate? Você ouviu dizer que a Lady Di está grávida de novo?
O progresso na filosofia
As ciências têm implicações práticas óbvias, as pessoas facilmente veem seus resultados. A maioria das pessoas pensa que, se não podemos ver resultados, não há progresso. Como não veem o mesmo gênero de resultados na filosofia, concluem que na filosofia não há progresso. Isso é falso. Há muito progresso em filosofia, mas não o progresso a que as pessoas geralmente estão habituadas.
Imagine que houve um homicídio e ninguém sabe quem cometeu o crime. A polícia isola a área e um investigador experiente começa a fazer a perícia. Coleta evidências, segue pistas, ouve relatos, colhe impressões digitais e amostras de sangue que está no chão, fotografa a cena do crime etc. No fim das contas nunca se descobre quem é o assassino. Pergunta muito simples: quem sabe mais a respeito daquele crime? Este investigador ou um jornalista que se limita a dizer meia dúzia de coisas no jornal e publica vagamente a história? Evidente que o investigador. Ainda que não se tenha descoberto quem é o assassino, ele sabe muito acerca daquele homicídio.
Podemos fazer a mesma analogia com a filosofia. Um filósofo pode saber muito acerca de um problema filosófico sem no entanto respondê-lo definitivamente. Isso não significa que não há progresso. Na verdade, existe muito progresso, porque hoje conhecemos teorias que sabemos como funcionam, erros que já não cometeremos mais e muitas alternativas teóricas que as gerações passadas sequer conceberam. Muitas vezes temos, por exemplo, três alternativas teóricas, dentre as quais não sabemos qual é a verdadeira; mas ter essas três alternativas teóricas bem formuladas, caracterizadas e distintas umas das outras já é um grande progresso.
Ora, por que buscamos o progresso econômico, científico e tecnológico da humanidade? Pra que queremos riqueza, conforto e segurança material? Queremos essas coisas garantidas para poder fazer outras coisas que nos interessam: música, artes, literatura, esportes, filosofia… Na Antiguidade, isso era óbvio: estimamos as coisas úteis porque elas nos permitem ter tempo, conforto e segurança para fazermos as inúteis. Estimamos o negócio porque ele nos permite o ócio.
__________________________________________________
Padres, revolucionários e poetas
Crônica de Aires Almeida, professor de filosofia em uma escola secundária de Portugal, publicada em novembro de 2008 no blog Questoes Básicas.
Nunca mais me esqueço do que, há muitos anos, um colega mais velho de matemática me disse na sala dos professores. Além do seu cachimbo (nessa altura ainda se fumava nas escolas), esse colega era conhecido por assumir frequentemente uma atitude intelectualmente provocadora e até politicamente incorreta, como hoje se diz. Esse colega, que eu ainda mal conhecia, se virou para mim e disse: “Olha lá, pá, ainda não cheguei a perceber se tu és dos padres, dos revolucionários ou dos poetas”. Fiquei intrigado com o comentário dele e perguntei o que queria dizer com aquilo. “Ora, todos os professores de filosofia que conheci ou pareciam padres ou revolucionários de esquerda ou tolinhos armados em poetas lunáticos”. Achei a generalização algo abusiva, mas quis saber como ele caracterizava cada um desses grupos. A resposta foi mais ou menos nestes termos: “Os padres ensinam filosofia como se fosse catequese; os revolucionários de esquerda não estão interessados em ensinar seja o que for, mas em levar a rapaziada a mandar bocas contra o sistema; os poetas lunáticos são aqueles que, sem paciência para raciocinar disciplinadamente, querem liberdade para dizer a primeira bobagem que lhes passe pela cabeça”.
Penso que o comentário do colega foi injusto, pois felizmente não se aplica a muitos professores de filosofia. Mas, ainda assim, não deixou de me fazer pensar. A verdade é que ele estava a tentar denunciar aquilo em que a filosofia não se pode tornar e que, a ser assim, a tornaria dispensável. O colega queria, no fundo, protestar contra a ideia de que a filosofia é um conjunto de preceitos que se transmitem dogmaticamente (os padres); ou um gesto de pura contestação, seja contra o que for (os revolucionários); ou ainda um pretexto para cada um exprimir o que lhe vai na alma, seja lá isso o que for (os poetas). Sem desprimor para os verdadeiros padres, revolucionários e poetas.
Ora bem, esta ideia não é totalmente uma invenção dele. A verdade é que a tentação para muitos de nós santificarmos ou idolatrarmos os nossos filósofos preferidos pode fazer-nos deslizar facilmente do campo do exercício crítico que caracteriza a filosofia para o campo da catequese quase religiosa. Assim como é fácil ser impaciente e criticar sem antes ter compreendido, ou confundir a ausência de dogmas com a livre expressão de sentimentos e o reino do vale tudo. Filosofia não é religião, não é política e não é poesia. A filosofia ocupa-se dos seus próprios problemas, apesar de alguns deles serem acerca da religião, da política e da poesia. É certo que estes domínios por vezes se contaminam, tal como se pode misturar água com café. Mas, tal como a água não passa a ser café e o café não passa a ser água, também a filosofia não passa a ser religião, política e poesia, bem como estas a ser filosofia. Também não é de estranhar que a melhor filosofia se manifeste na discussão direta com os filósofos, pois afinal são eles os profissionais do ofício, os que mais treinados estão para formular corretamente e discutir criticamente os problemas filosóficos. A filosofia tem um valor intrínseco e não precisa de se tornar religião, política ou poesia para ter dignidade.
__________________________________________________
Refinamento de gosto intelectual
No final da adolescência, eu me interessava pelos livros que ficam logo na entrada dessas grandes livrarias de shopping, geralmente na categoria dos “mais vendidos”. Por um tempo, também cheguei a assinar e comprar nas bancas muitas dessas revistas populares de divulgação científica, no estilo Superinteressante, Galileu, National Geografic e similares. Crônicas, tirinhas e palavras cruzadas em jornais e nos livros didáticos de português eram um deleite.
No início da vida adulta, cancelei as assinaturas de revistas e já não me interessava mais pelos best-sellers. Passei a me interessar pelos livros que ficavam um pouco mais, digamos, escondidos no fundo ou no subsolo das grandes livrarias e passei a frequentar os sebos do centro da cidade em busca de conteúdos mais substanciais.
Quando entrei no curso de filosofia, passei a ter um cantinho certo para fuçar nas prateleiras dos sebos, livrarias e bibliotecas: a seção de filosofia, sempre em busca de novidades para incrementar minha estante. E fui me interessando mais pelos clássicos gregos, pelas grandes obras de filosofia antiga, especialmente Aristóteles.
Durante o mestrado, nada que eu pudesse encontrar nas livrarias me enchia mais os olhos. Aquilo que aparecia de minimamente interessante eu já tinha em casa, no computador ou sabia onde baixar em PDF. Além disso, acredito que uns 90% da bibliografia que me interessava só estava disponível nas bibliotecas das melhores universidades do país – e mesmo assim apenas em inglês, espanhol ou italiano (francês e alemão eu sequer me atrevi a tentar).
Agora no doutorado, há meses só tenho lido artigos científicos na minha área de pesquisa, até o ponto em que nenhum desses artigos responde mais os problemas com os quais estou lidando (ou respondem errado). Minha única saída é escrever, eu mesmo, minha própria tese, dialogando com especialistas do mundo todo e propondo uma contribuição original e relevante na minha área.
No fim das contas, após essa longa jornada, está claro para mim que a filosofia, de certo modo, é apenas isto: um certo refinamento do gosto intelectual.
__________________________________________________
Os filósofos pré-socráticos
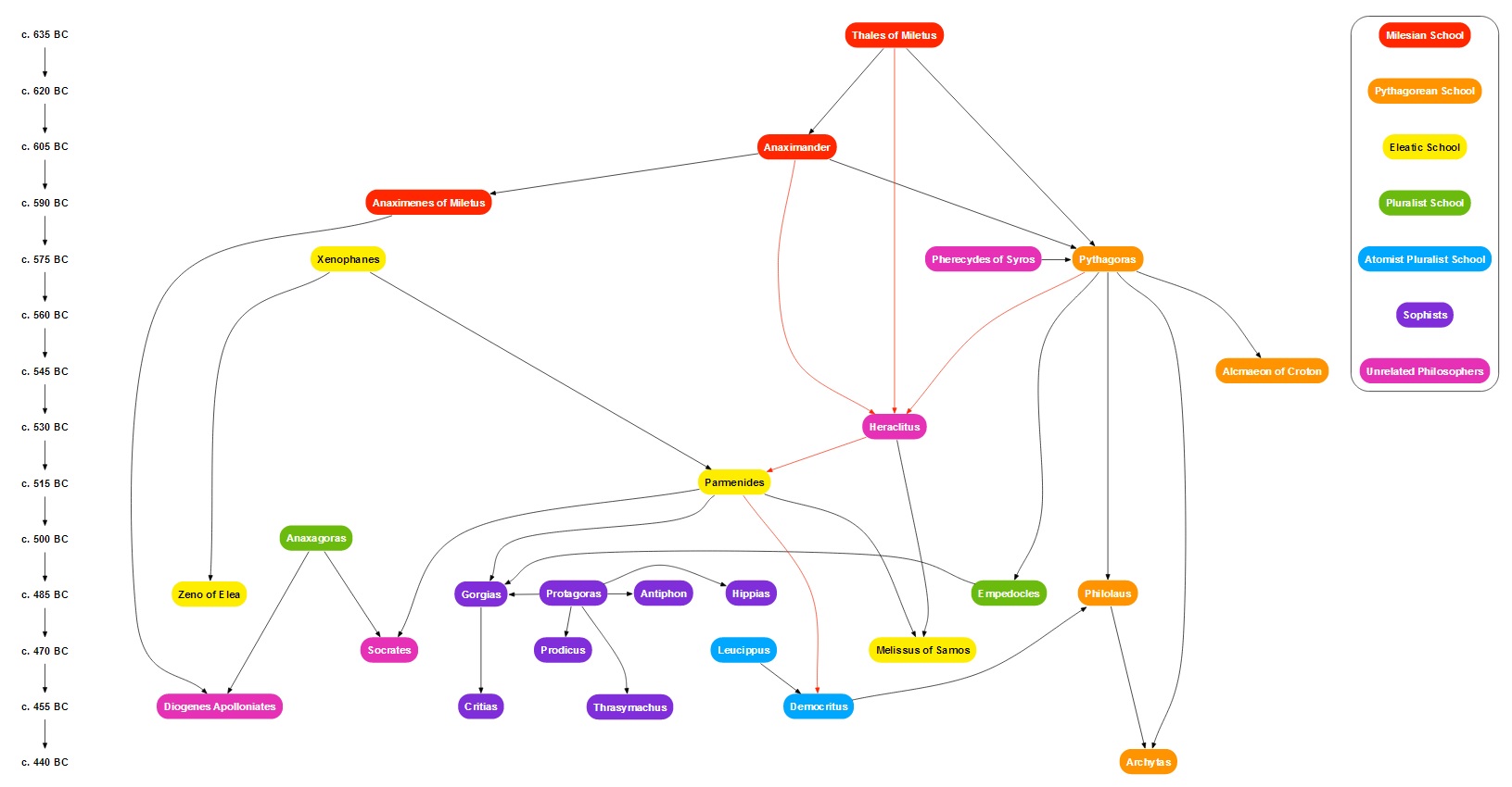
Este infográfico é uma excelente ferramenta para quem estuda História da Filosofia Antiga, especialmente os filósofos pré-socráticos (antes de Sócrates). Os nomes são posicionados de cima para baixo conforme a linha do tempo (lado esquerdo), as cores representam as diferentes escolas de pensamento (legenda do lado direito) e as setas representam as influências (as vermelhas por oposição). Clique para ver maior:



Ótimo! Conciso!
Para “fechar com chave de ouro”.
CurtirCurtir
Foi essa a intenção, Ingrid. Obrigado! :)
CurtirCurtir
Filosofia é a engenharia do pensamento.
CurtirCurtir
Isso é lógica.
CurtirCurtir